徐鹏、李发礼团队:EEG超扫描揭示互动式社会决策中的动态脑间网络特征
1.研究背景
社会互动决策是人类社会行为的重要组成部分,广泛存在于资源分配、合作博弈与利益协商等情境中。在这一过程中,个体需要持续感知对方行为、推测对方意图,并根据互动结果不断调整自身策略,因此社会决策本质上是一个动态的双向互动过程。传统神经科学研究多从单个个体的大脑活动出发,难以全面揭示互动双方之间的协同机制。近年来,随着超扫描(hyperscanning)技术的发展,研究者能够同时记录互动双方的大脑活动,并发现脑间同步(interbrain synchrony, IBS)可能是支撑社会互动与协同决策的重要神经基础。但现有研究大多关注某一任务阶段内的平均脑间同步水平,将复杂的互动过程视为静态指标,忽视了社会决策在不同阶段可能存在的动态变化特征。
最后通牒博弈作为研究公平决策和社会互动的经典范式,包含决策反应和结果反馈两个连续阶段,为考察脑间同步的动态变化提供了理想情境。然而,既有研究通常将决策与反馈过程分开分析,缺乏对互动全过程中脑间同步动态变化的系统探讨。因此,本研究基于脑电超扫描技术,从动态视角出发,考察社会互动决策过程中脑间同步是否呈现具有时间顺序和功能差异的动态状态,并进一步分析这些动态状态与公平性判断、反馈结果及行为表现之间的关系。
2.研究方法
本研究共纳入72对陌生被试,共计144名健康右利手大学生,采用迭代式最后通牒博弈任务考察社会互动决策中的脑间同步特征。实验中,一名参与者担任提议者,另一名参与者担任回应者;提议者需要在公平分配(5:5)和两种不公平分配(7:3、9:1)之间作出选择,随后由回应者决定接受或拒绝该提议,之后双方共同接收反馈信息并查看累计收益。
图1 实验流程示意图
整个任务共包含90个试次,实验过程中采用两台ANT Neuro eego™ mylab 64通道脑电系统同步记录双方脑电信号,采样率为500 Hz,电极阻抗控制在5 kΩ以下。随后对EEG数据进行预处理,并采用sLORETA方法将头皮信号映射至源空间,从社会脑网络中选取21个感兴趣脑区作为分析节点。在此基础上,研究利用小波变换相干(WTC)计算互动双方脑区之间的脑间同步,并结合k-means聚类提取动态脑间同步状态(dIBS states)。进一步比较反应阶段与反馈阶段、不同实验条件以及不同频段下的动态状态特征,并分析这些指标与公平提议率、接受率及总收益等行为表现之间的关系。
图2 ANT Neuro eegoTM mylab
3. 实验结果
行为结果显示,提议者总体更倾向于作出公平提议,公平提议率为0.624,不公平提议率为0.376;回应者的总体接受率为0.743,拒绝率为0.257。其中,公平提议均被接受,而不公平提议更易遭到拒绝,表明实验任务成功诱发了稳定的公平性差异,并为后续脑间同步分析提供了可靠的行为基础。
脑电结果表明,反应阶段的脑间同步整体显著高于反馈阶段,其中以delta频段的差异最为显著。进一步分析发现,仅delta频段表现出明确的条件效应,即在反应阶段,公平提议诱发的脑间同步显著高于不公平提议。动态分析结果进一步显示,在反应阶段和反馈阶段均可识别出两种具有时间递进关系和功能差异的动态脑间同步状态。具体而言,早期状态主要表现为后顶叶和颞顶区域之间的同步,可能与共享注意和知觉加工相关;后期状态则更多涉及额叶与颞顶联合区,可能反映社会认知、心理化、结果评估及行为调整等更高阶加工过程。
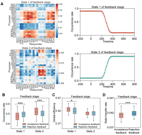
图3 群体平均静态脑间同步(IBS)网络。(A) 在反应阶段与反馈阶段中,五个频段(delta、theta、alpha、beta、gamma)的群体平均IBS矩阵;(B) 各频段中反应阶段与反馈阶段所有ROI-ROI连接的平均IBS;(C) 反应阶段不同条件(公平vs.不公平提议)下五个频段的IBS差异;(D) 反馈阶段不同条件(接受vs.拒绝)下五个频段的IBS差异
在反应阶段,公平提议对应更高的后期状态出现率、更高的全局效率以及更低的状态转移率,表明公平互动更有利于形成稳定且高效的脑间协同模式;而在反馈阶段,拒绝反馈对应更高的状态转移率,说明该情境下脑间协同较为不稳定。进一步的相关分析显示,在反馈阶段,后期动态状态的出现率与公平提议率、接受率及总收益呈显著正相关,而状态转移率与上述行为指标呈显著负相关。总体而言,公平提议与接受反馈等积极互动情境更易诱发稳定且高效的动态脑间同步状态,而不公平提议与拒绝反馈等消极互动情境则更易伴随脑间协同的不稳定。
图4 反馈阶段delta频段的动态脑间同步(dIBS)。(A) 反馈阶段识别出的两种dIBS状态(左)及其时间出现率(右),出现率定义为各状态占总时间的比例;(B) 接受与拒绝条件下两种dIBS状态出现率的比较;(C) 接受与拒绝条件下两种dIBS状态脑间全局效率的比较;(D) 接受与拒绝条件下的状态转移率(dIBS状态之间的转换频率)
4. 结论
本研究表明,社会互动决策中的脑间同步并非静态且恒定的神经现象,而是由多个随时间动态切换的脑间同步状态构成。在最后通牒博弈过程中,互动双方的大脑活动呈现出由早期共享注意与知觉加工向后期社会认知整合与行为调整逐步过渡的动态重组过程,其中delta频段在公平性评估及结果加工中发挥了重要作用。此外,公平提议与接受反馈等积极互动情境不仅增强了脑间同步水平,还优化了脑间网络的组织方式,使其表现为更高效且更稳定的动态协同模式;而这种动态协同进一步与更高水平的互惠行为和更优的收益表现相关。总体而言,本研究从动态视角揭示了社会互动决策过程中脑间同步的时间演化特征,拓展了超扫描研究从“静态平均脑间同步”向“动态脑间同步状态”的研究思路,并为理解社会互动决策中双脑协同的神经机制提供了新的证据与理论支持。
5. 文献名称及DOI号
Li, Y., Si, Y., Pang, X., Li, S., Jiang, L., Yi, C., ... & Xu, P. (2026). EEG hyperscanning reveals dynamic interbrain network patterns during interactive social decision-making. Communications Biology.
DOI: 10.1038/s42003-026-09852-z



